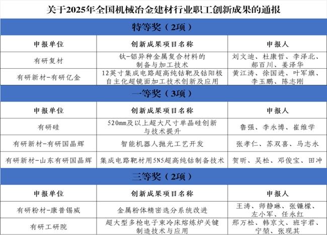
近日,2025年全國機械冶金建材行業職工創新成果評選揭曉,中國有研申報的7項職工創新成果均獲獎,其中,特等獎2項、一等獎3項、三等獎2項。

5月13日至16日,全國機械冶金建材行業職工創新成果交流會在重慶召開,中國有研兩位特等獎獲得者受邀參會。

全國機械冶金建材行業職工技術創新成果展示活動由中國機械冶金建材職工技術協會主辦,本次活動共收到全國五大行業職工創新成果1689項,由各單位擇優推薦,經過協會預審、專家復審、終審,最終評選出職工創新成果1470項,其中特等獎62項、一等獎133項、二等獎250項、三等獎1025項。
近年來,中國有研持續實施高技能人才創新工作室和先進班組“創先爭優追星”工程,深入推動“四技”“五小”等群眾性創新創效活動出成果、出實效,努力建設一支知識型、技能型、創新型的勞動者隊伍,為集團高質量發展提供源源不斷動力。